Autor: Matthias Ortmann, Ingeniero Jefe, Toshiba Electronics Europe GmbH
Introducción
Las mejoras incorporadas en los interruptores de potencia y los microcontroladores han permitido a los diseñadores de electrónica de potencia aumentar la eficiencia en varios puntos porcentuales con cada nueva generación de los productos que diseñan. No hay límites para el número de aplicaciones que tratan de aprovechar estos avances, desde los vehículos eléctricos con sus inversores del motor y cargadores de baterías hasta los sistemas de alimentación ininterrumpida (SAI), servocontroles e inversores solares. No obstante, estas mejoras a menudo exigen adoptar unas velocidades de conmutación más elevadas y cambiar de IGBT o MOSFET de silicio a dispositivos de carburo de silicio (SiC). Esto añade nuevas dificultades que deben ser resueltas por los ingenieros al examinar el efecto del aumento de dv/dt y di/dt en los interruptores.
Los diversos métodos para superar estas dificultades requieren optimizar la circuitería que rodea los interruptores. Una de ellas es el efecto de las señales parásitas que provoca la capacidad de Miller no lineal en el paso a conducción entre el colector/drenador y la puerta para responder ante cortocircuitos o sobrecargas de los interruptores. Resolverlo lleva tiempo porque se han de determinar, resolver y validar. Una buena solución para evitarlo suele consistir en seleccionar un driver de puerta inteligente integrado que ya cuente con la certificación UL/cUL.
Cómo abordar la capacidad de Miller
Cuando los interruptores se desconectan, la capacidad de Miller entre colector y drenador inyecta corriente en la puerta. Cualquier resistencia en serie entre la puerta y el circuito de control genera una tensión que, en el peor de los casos, puede provocar que el interruptor pase a conducir de nuevo. Por tanto, aunque los IGBT y los MOSFET de Si/SiC están teóricamente desconectados para una VGS o VGE de 0V, los circuitos del driver de puerta suelen usar una tensión más baja y negativa cuando está desactivado (Figura 1, izq.). Esta tensión tiene un valor que oscila entre -5V para los MOSFET y -7V para los IGBT que contrarresta cualquier aumento de la tensión que haya inducido la resistencia de la puerta.
Si bien esto resuelve el asunto de modo perfectamente aceptable, requiere añadir un carril de alimentación que quizás no necesitara el resto del diseño. Para evitarlo se pueden emplear un circuito bloqueador de Miller. Añadiendo otro MOSFET entre la puerta y el emisor/fuente, la tensión de puerta se fija después de que la señal de control se haya situado por debajo de un nivel predeterminado (Figura 1, dcha.). Después de que el colector/drenador haya estabilizado su tensión en corte se puede retirar este interruptor de bloqueo. La sincronización de este paso no es especialmente crítica pero debe finalizar antes de pasar al estado de conducción.

Figura 1: Para evitar que el MOSFET vuelva a conducir debido al efecto Miller, el driver de la puerta puede llevarla a una tensión negativa (izq.) o bloquear la puerta al emisor/fuente, en este caso añadiendo un interruptor externo (dcha.).
Protección frente a sobrecargas
Los interruptores de potencia pueden fallar cuando se someten a cortocircuitos o cuando la tensión de control de puerta aplicada no logra llevarlos por completo a la región de saturación. Monitorizar la tensión de colector/drenador durante el estado de conducción permite que el circuito del driver fuerce al interruptor a volver al estado de corte si se supera una tensión de umbral predefinida. Esta técnica se denomina desaturación (DESAT). Dado que los tiempos de tolerancia a cortocircuitos son muy cortos (unos pocos milisegundos en el mejor de los casos), este mecanismo debe responder con mucha rapidez. No obstante, esto resulta muy complicado con dispositivos que conmuten a muchos kHz y en entornos con mucho ruido eléctrico.
Los drivers de puerta integrados con función DESAT requieren añadir un número mínimo de componentes para implementar esta protección. Además de una red de resistencia-condensador, hay un diodo conectado al colector/drenador por un lado y a la patilla DESAT del driver de la puerta por otro (Figura 2). Cuando el dispositivo de potencia está saturado, el diodo se polariza de forma directa y lleva a la patilla DESAT a estado bajo. Al comparar esta tensión con el valor ajustado de VDESAT,max del driver de la puerta, el driver de la puerta puede determinar si se ha producido un fallo.

Figura 2: Añadiendo un diodo junto con una red RC permite que un driver de puerta inteligente detecte la saturación de un MOSFET por medio de una patilla de monitorización DESAT.
El diodo se debe especificar para todo el bus de CC más un cierto margen que puede llegar fácilmente hasta 1.000V o más en algunas aplicaciones, si bien el valor de la corriente directa puede ser bajo. El dispositivo también debería funcionar con rapidez, con una capacidad muy reducida y una carga de recuperación inversa. Dado que estas características son difíciles de encontrar en un solo diodo, los dispositivos a menudo se conectan en serie. Esto ayuda a incrementar el valor de la tensión y a reducir la capacidad, pero aumenta la caída de la tensión directa y, a su vez, la detección del umbral de DESAT. Los diodos de SiC son otra opción, pero se debería recordar que su tensión directa es más elevada que en los diodos de silicio convencionales.
Un diodo Zener es ideal para proteger la patilla DESAT ya que sirve para bloquear la tensión hasta un nivel seguro para el driver de la puerta, mientras que un diodo Schottky puede bloquear la señal por debajo de tierra.
Selección de componentes para circuitos DESAT
Para empezar al diseñar el circuito DESAT se debe establecer la característica de transferencia del MOSFET. A partir de aquí se pueden calcular la resistencia y el condensador para el circuito DESAT. Por ejemplo, estudiando la curva ID – VDS para un MOSFET de SiC se determina la tensión drenador-fuente para el punto de funcionamiento normal y máximo con una VGS fija (Figura 3, izq.).

Figura 3: Curva ID – VDS para un MOSFET de SiC TW070J120B.
En el caso de un TW070J120B, VDS es 1,1V para una ID de 20A y VDS es 2,35V para una ID máxima de 40A.
El siguiente paso consiste en encontrar la VF para los diodos seleccionados. Para dos diodos de recuperación rápida CRF03A, es 2 × 1,4V como indica la Figura 3 (dcha.).
El paso final es determinar VDESAT,max e ICHG consultando la ficha técnica del driver de puerta inteligente que se haya escogido. Para el TLP5214A de Toshiba son 6,5V y 250µA, respectivamente. A continuación se puede calcular RDESAT (Figura 4).

Figura 4: Ecuación para calcular el valor de RDESAT.
Solo resta calcular el condensador para CBLANK. Tomando los tiempos de tolerancia a cortocircuitos para el MOSFET de SiC escogido, que están entre 2 µs y 4 µs, se determina como indica la Figura 5.

Figura 5: Ecuación para calcular el valor de CBLANK.
Cuando está funcionando, la protección frente a cortocircuitos y sobrecorrientes responde como muestra la Figura 6.

Figura 6: Formas de onda que muestran la respuesta de DESAT a un cortocircuito y/o una sobrecorriente.
Los drivers de puerta inteligentes como el TLP5214A transmiten una señal aislada a través de una patilla de salida de fallo que indica el problema en el circuito controlador cuando se conecta el apagado suave (Figura 7). El controlador puede determinar entonces el mejor procedimiento, como intentar que el interruptor de potencia conduzca tras un retardo programado para asegurar que la disipación de potencia media no sea excesiva. En el caso de que los tiempos hasta la supresión de DESAT y el apagado suave sean demasiado largos para la aplicación, quizás porque los picos de carga y ruido son más bajos, los diseñadores pueden valorar el TLP5214, que ofrece básicamente las mismas características pero con tiempos más cortos para estos dos parámetros. Ambos dispositivos proporcionan picos de la corriente de salida de ±4,0A como máximo y se caracterizan por su oscilación de salida entre carril y carril. En aplicaciones que exijan una corriente de control de puerta con picos más bajos o que deban ser compatibles con drivers de puerta anteriores se puede recurrir al TLP5212, que ofrece picos de corriente de ±2,5A como máximo son oscilación entre carril y carril.

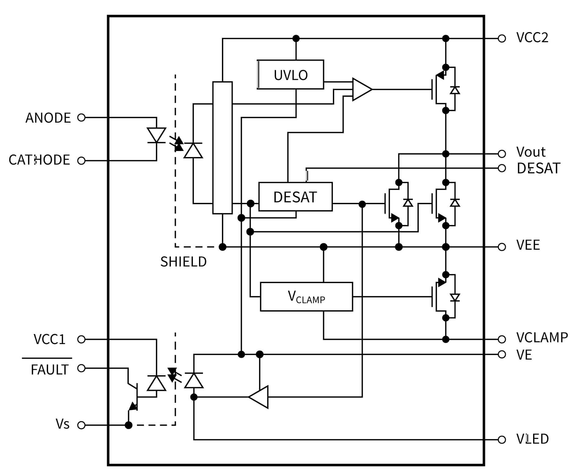
Figura 7: Diagrama de bloques del TLP5214(A) con sus funciones UVLO, bloqueo de Miller y DESAT.
Este dispositivo se suministra en un encapsulado SO-16L con unas distancias en al aire y líneas de fuga de 8mm. Esta familia de drivers de puerta inteligentes, cuya tensión de aislamiento es de 5.000Vrms(min), está indicada para unas tensiones del sistema de 600VCA y cumple las normas de seguridad UL 1577 y EN 60747. Para IGBT puede alcanzar frecuencias de conmutación de hasta 50kHz, mientras que los MOSFET de SiC pueden llegar hasta 650kHz. El retardo de propagación es de ±150ns para el TLP5212 o ±80ns para el TPL5214 y el TLP5214A. Para admitir unas corrientes de puerta más elevadas, el TLP5231 es un predriver de puerta inteligente por lo que permite a los equipos de diseño definir las especificaciones de sus MOSFET de control de puerta en función de los requisitos de la aplicación.
Drivers de puerta inteligentes que simplifican los diseños de potencia
Es posible usar componentes discretos para manejar la detección de fallos y el efecto de la capacidad de Miller en los diseños de potencia. Sin embargo, este enfoque exige espacio en la placa y muchos dispositivos junto con tiempo para realizar pruebas y optimizar el diseño. El diseño también precisará una certificación de seguridad. Los drivers de puerta inteligentes integrarán toda la circuitería requerida para manejar y detectar fallos de DESAT evitando la necesidad de una alimentación negativa gracias a la capacidad de bloqueo de Miller. Los drivers de puerta con seguridad certificada descritos en este artículo ofrecen soporte a un amplio rango de potencias, tanto en diseños basados en IGBT y MOSFET de silicio tradicionales como para quienes pasen a la conmutación de alta velocidad de los MOSFET de SiC.






