Autor: Fatih Cetindag, Ingeniero de Aplicaciones, Automotive Power Division, onsemi
El carburo de silicio (SiC) tiene una rigidez dieléctrica, una banda ancha de energía y una conductividad térmica más altas que el silicio (Si), propiedades que pueden aprovechar los diseñadores de electrónica de potencia para desarrollar convertidores de potencia más eficientes y con una mayor densidad de potencia que los diseños basados en dispositivos IGBT de Si. En estas aplicaciones, minimizar las pérdidas de conducción y conmutación a altas frecuencias exige dispositivos con una baja RDS(on) y una baja carga de recuperación inversa del diodo estructural (Qrr).
Este artículo analiza los resultados de las pruebas de caracterización de dispositivos y las simulaciones en convertidores trifásicos con corrección del factor de potencia (Power Factor Correction, PFC) implementadas en dos MOSFET (metal-oxide-semiconductor field-effect transistors) diferentes de SiC en encapsulados TO247−4L. Uno de los dispositivos comprobados pertenece a la nueva familia EliteSiC M3S de onsemi, optimizada para bajas pérdidas en conmutación, y el otro es de un competidor, cuyos parámetros básicos se indican en la Tabla 1. El artículo también analiza cómo influyen los parámetros del dispositivo sobre su rendimiento relativo.
Pérdidas de potencia con el MOSFET como interruptor
Las pérdidas en los dispositivos conmutadores se pueden clasificar como pérdidas en conducción y en conmutación. Las pérdidas en conmutación se producen debido al tiempo de subida y bajada ya que no es posible cambiar al instante los niveles de corriente o tensión. En el caso de la tensión y la corriente en MOSFET de potencia, los tiempos de subida y bajada vienen determinados por la rapidez de carga y descarga de las capacidades parásitas de un dispositivo. Además, la carga de recuperación inversa del diodo estructural también aumenta las pérdidas en conmutación. En cambio, las pérdidas en conducción se producen mientras el dispositivo conduce corriente. Los parámetros dinámicos del dispositivo determinan las pérdidas en conmutación, mientras que las pérdidas en conducción están relacionadas con los parámetros estáticos. Al examinar estos parámetros, los diseñadores pueden conocer el rendimiento de un dispositivo respecto a la magnitud de las pérdidas. Los principales parámetros responsables de las pérdidas en conmutación son las capacidades del dispositivo (Coss, Ciss y Crss) y la carga de recuperación inversa del diodo estructural (Qrr). Por otro lado, los parámetros que más aumentan las pérdidas en conducción son RDS(on) y VSD (caída de tensión del diodo estructural).
Comprobación de caracterización dinámica
Inicialmente se realizaron pruebas de caracterización dinámica basadas en una configuración de prueba de doble pulso bajo diferentes condiciones con el fin de comparar los principales parámetros de cada MOSFET, como muestra la Figura 1. Posteriormente se efectuó la simulación PFC trifásica para comparar la eficiencia del sistema en su conjunto para cada MOSFET.

Figura 1: Diagrama simplificado del circuito de comprobación de doble pulso.
| Parámetro | NVH4L022N120M3S | Competidor A |
| RDS(on) típica a 18V VGS, 25°C | 22 mΩ | 19 mΩ |
| Ciss típica a 0V VGS, fR=1 MHz, VDS=800V | 3175 pF | 3460 pF |
| Coss típica a 0V VGS, fR=1MHz, VDS =800V | 146 pF | 159 pF |
| Crss típica a 0V VGS, fR=1MHz, VDS =800V |
14 pF | 23 pF |
| Resistencia típica de puerta interna | 1,5 Ω | 1,8 Ω |
| Caída de tensión típica del diodo estructural | 4,5 V | 3,8 V |
Tabla 1: Información sobre los dos dispositivos comprobados en la ficha técnica.
Comparación de parámetros estáticos
RDS(on) y VSD (caída de tensión del diodo estructural) son los parámetros estáticos más importantes y se determinaron en pruebas bajo diversas condiciones. El NVH4L022N120M3S de onsemi se comparó con el MOSFET de SiC del Competidor A. Los resultados resumidos en la Tabla 2 indican que el NVH4L022N120M3S de onsemi logró un rendimiento superior con una VSD más baja para todas las temperaturas y corrientes medidas. Estos resultados se traducirán en unas pérdidas más bajas en conducción.

Tabla 2: Comparación de VSD bajo diferentes condiciones de prueba.
RDS(on) es otro parámetro fundamental que se puede utilizar para prever las pérdidas en conducción. Por tanto se caracterizó este parámetro en ambos dispositivos para unas temperaturas de unión de 25°C y 175°C. Las medidas de RDS(on) se efectuaron con dos tensiones puerta-fuente de 15V y 18V usando una anchura del pulso de conducción de 300µs. Los resultados de estas pruebas muestran que el Competidor A tiene una RDS(on) algo más baja para cada condición de prueba, lo cual indicaría unas pérdidas más bajas en conducción que el M3S para una determinada temperatura de unión.

Figura 2: Comparación de RDS(on) para ambos MOSFET a 25°C (izq.) y 175°C (dcha.)
Parámetros dinámicos
La ausencia de portadores minoritarios en los MOSFET de SiC hace que las corrientes de cola no afecten a su rendimiento, como ocurre en los IGBT de Si; de ahí que reduzcan significativamente las pérdidas al conmutar a corte. Además, los dispositivos de SiC tienen una carga de recuperación inversa más baja que los MOSFET de Si, por lo que sus picos de corriente y sus pérdidas en conmutación cuando pasan a conducir son menores. La capacidad de entrada (Ciss), la capacidad de salida (Coss), la capacidad de transferencia inversa (Crss) y la carga de recuperación inversa (Qrr) son los parámetros que aumentan más las pérdidas en conmutación; si sus valores son más bajos, las pérdidas suelen ser menores. En aplicaciones de conmutación, la tensión drenador-fuente es significativamente superior a 6V durante los intervalos de transitorios de conmutación, y por tanto el área de alta tensión es la parte crítica de estas curvas de conmutación. El NVH4L022N120M3S destaca por sus valores más bajos de Ciss, Coss y Crss (figura 3) cuando VDS ≥ 6V, lo cual significa que sus pérdidas al pasar a corte y conducción son más bajas que en el dispositivo del Competidor A.

Figura 3: Comparación entre capacidades Ciss (entrada), Coss (salida) y Crss
(transferencia inversa).
Las pérdidas de conmutación para ambos dispositivos se miden mediante una comprobación de doble pulso bajo varias condiciones de la corriente de carga a 25°C y 175°C como muestran la Figura 4 y la Figura 5. Estas son las condiciones de prueba:
- Vin = 800 V
- RG = 4,7 Ω
- VGS_on = +18 V
- VGS_off = −3 V
- ID = 5 − 100 A
Por término medio, al compararlo con el Competidor A, el M3S exhibió unas pérdidas en conmutación un 5% más bajas (a 25°C) y unas pérdidas en conmutación un 9% más bajas (a 175°C) para corrientes de carga de 10 A a 100 A. La principal aportación es sus menores pérdidas de EON como resultado de la tecnología de proceso M3S de onsemi.

Figura 4. Comparación entre las pérdidas de energía en conmutación a 25°C.

Figura 5. Pérdidas de energía en conmutación a 175°C.
Como se ha mencionado antes, la recuperación inversa de un MOSFET también influye sobre las pérdidas en conmutación. Este parámetro se comprueba bajo unas condiciones de ID = 40 A y di/dt = 3 A/ns (con los valores de RG ajustados para la misma di/dt) a 25°C. Los resultados de la prueba indican que el M3S ofrece una mejor recuperación inversa que el Competidor A gracias a su tiempo más corto de recuperación inversa, menor carga de recuperación inversa y menor energía de recuperación inversa.

Figura 6: Comparación de las pérdidas de recuperación inversa de M3S (izq.) y el Competidor A (dcha.)
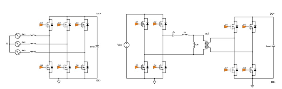
Simulación del rendimiento del MOSFET en topologías conocidas de automoción
El PFC elevador (boost) y LLC, con dos inductores (LL) y un condensador (C), son topologías de circuitos populares en cargadores a bordo de automóviles y convertidores CC/CC de alta tensión. La topología PFC trifásica de tipo elevadora incluye seis dispositivos de conmutación, mientras que la topología LLC de puente completo tiene cuatro dispositivos de conmutación y un rectificador síncrono en el lado secundario.

Figura 7: PFC trifásico elevador (izq.) y LLC de puente completo (dcha.)
Tras evaluar las pérdidas en conducción y conmutación se efectuaron simulaciones (mediante PSIM) de un circuito PFC elevador trifásico para comparar la eficiencia del sistema con cada tipo de MOSFET por separado bajo estas condiciones de prueba:
- VaLL = VbLL = VcLL = 400 V
- fline = 50 Hz
- RG = 4,7Ω
- VOUT = 800 V
- fSW = 100 kHz
- POUT = 11 kW (máx.)
Los resultados de simulación indican que el sistema PFC elevador trifásico basado en el NVH4L022N120M3S exhibe una eficiencia más elevada en todos los puntos operativos que los dispositivos del Competidor A para el mismo diseño del sistema.

Figura 8: Estimación simulada: comparación de la eficiencia para diferentes potencias.
M3S es la mejor elección para aplicaciones de conmutación
Los dispositivos de SiC ofrecen varias ventajas respecto al tradicional Si en aplicaciones de electrónica de potencia, como una mayor eficiencia, menores pérdidas en conmutación y conducción, y la capacidad de funcionar a frecuencias más altas, permitiendo así diseños con una mayor densidad de potencia. Cuando se compara con un dispositivo similar de la competencia, la tecnología M3S de onsemi ofrece mejoras en el rendimiento y en factores de mérito como ETOT, Qrr, VSD y la eficiencia del sistema en general. La tecnología M3S se ha desarrollado especialmente para cumplir los requisitos de las aplicaciones de conmutación a altas frecuencias en los vehículos eléctricos, como cargadores a bordo y convertidores CC/CC de alta tensión. Los MOSFET M3S están diseñados para lograr un equilibrio óptimo entre las pérdidas en conducción y conmutación, por lo que están indicados para PFC y otras aplicaciones con hard-switching.





